首页
机构
妇联简介
妇联领导
机构设置
所属单位
安徽妇女代表大会
安徽妇联执委
新闻
要闻
工作动态
媒体聚焦
通知公告
党建
机关党建
党风廉政
模范机关创建
专题
工作之窗
思想引领
发展驿站
家庭建设
维权园地
组织建设
纲要规划
交流互动
媒体矩阵
网站平台
媒体矩阵
微信平台
工作平台
您的位置:
首页
>>
新闻
>>
通知公告
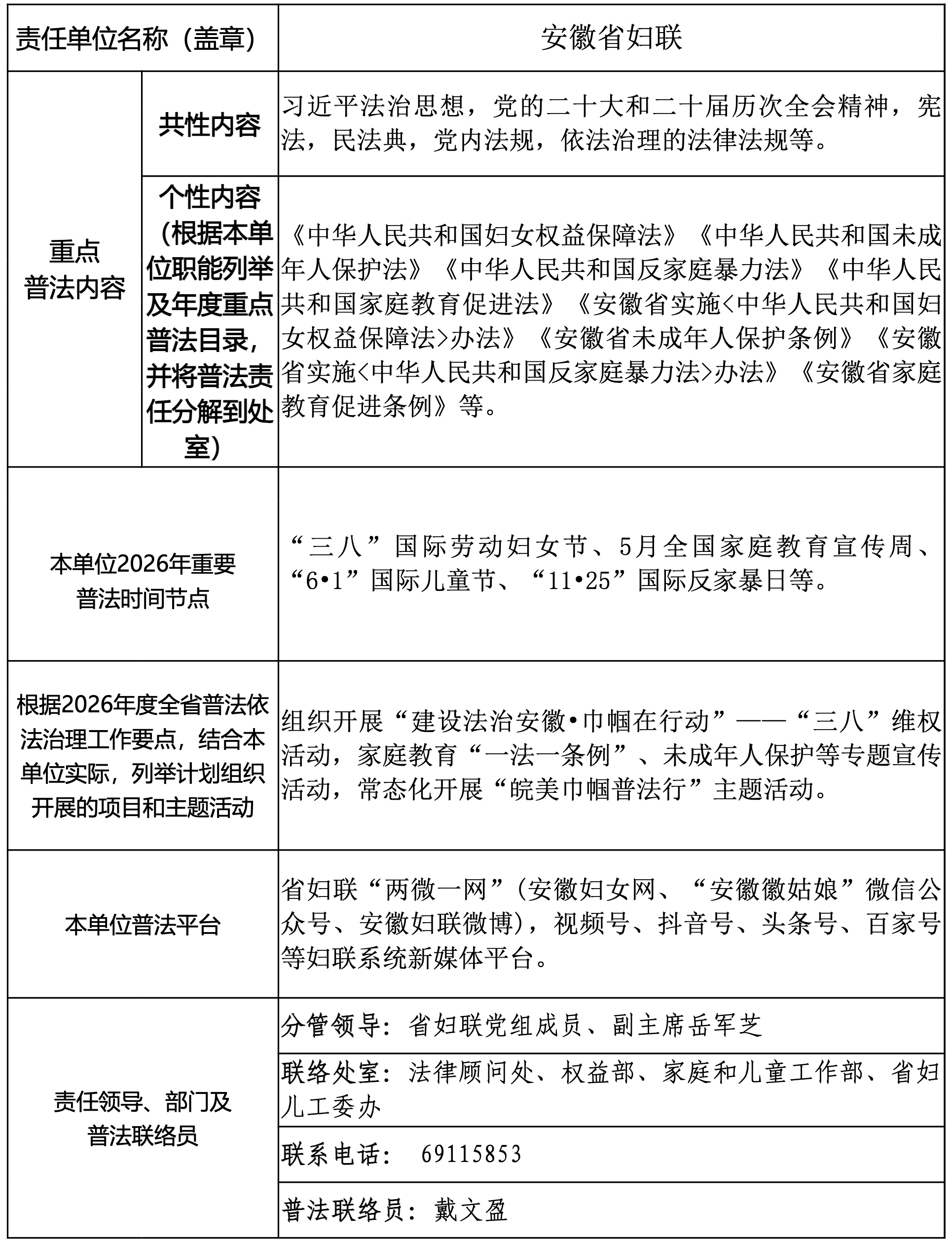
2026年度省妇联“谁执法谁普法”普法责任清单
发布时间:
2026-01-29
来源:
办公室
阅读:
1208
次
字体:
[
大
中
小
]
保护视力色:
打印本页
关闭窗口